来源:国际金融报
原标题:百度港股上市,快了!募资将投入AI
百度来了!
3月9日,港交所公布,百度集团股份有限公司(下称:“百度”)已通过港交所的上市聆讯,可以在港股二次上市,BofA Securities、中信证券和高盛为联席保荐人。目前,资料尚未披露募资金额。
公告摘要数据来源:港交所在线营销服务是大头
招股书显示,百度定位为拥有强大互联网基础的领先AI公司。
百度核心业务收入主要包括:一、以竞价为基础的P4P在线营销服务,包括搜索及信息流在线营销服务;二、其他在线营销服务,包括基于CPC以外效果指标的展示型广告;三、云服务及解决方案;四、会员、直播及网络游戏等非营销面向消费者的服务;五、智能驾驶;六、智能设备及服务。
百度2018年至2020年的营业总收入分别为1023亿元、1074亿元、1071亿元,归母净利润分别为276亿元、21亿元、225亿元,其中,2019年净利润下降主要受对Trip.com(即携程)投资的非现金减值损失89亿元的影响。
在整体利润中,百度将收入划分成在线营销服务和其他两大类业务,在线营销服务在2018年至2020年的相关收入金额分别为819.12亿元、780.93亿元、728.4亿元,占营业总收入的比例分别为80.09%、72.7%、68.03%,占收入比例始终较高,但总金额和占比却呈下降趋势。
对此,百度于招股书中表示,这主要是由于从事医疗、招商加盟、旅游、金融服务及教育等方面的客户,其受新冠肺炎疫情爆发及其他因素负面影响,而减少在线营销预算。
值得注意的是,百度的活跃在线营销客户数由2019年的52.8万名减至2020年的50.5万名,且每名客户平均收入由2019年的13.27万元略降至2020年的13.13万元。
相比之下,百度部分其他业务增长较快,比如2020年百度核心业务的云服务收入为92亿元,较2019年的64亿元增长44%。
利润表摘要数据来源:招股书此外,百度App的月活跃用户人数在2020年为5.44亿户,较2019年增长0.44亿户。
成本方面,百度最大的成本为销售成本,其2018年至2020年分别为517.44亿元、628.5亿元、551.58亿元。百度的销售成本主要包括内容成本、流量获取成本、折旧成本、商品销售成本、带宽成本及其他销售成本。
商誉方面,百度在2020年的商誉为222.48亿元,虽然相比2019年增加39.98亿元,增长21.91%,不过商誉只占2020年年末总资产的6.68%。
募集资金拟用于三部分
截至3月9日(美东时间3月8日收盘),百度总市值为793.61亿美元(人民币约为5168亿元)。
东方财富显示,这一总市值目前在港股上市公司中能排在第15位,前一位为中国银行(总市值为7156.77亿元),后一位为香港交易所(总市值为4701.15亿元)。
港股上市公司市值摘要数据来源:东方财富按营业收入来排,由于不少港股公司没有公布2020年财报,按2019年1074亿元营业收入计算,百度在港股上市公司中排在第79位,前一位为渣打银行(1075.52亿元),后一位为鞍钢股份(1055.87亿元)。
由于百度2019年归母利润明显低于2018年和2020年,所以按2019年数据计算,百度只能排在第259名。但如果以2020年的归母净利润225亿元的数据代入,港股上市公司2019年高于这一归母净利润数值的只有35家。
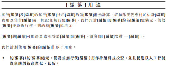
关于此次港股上市拟募集多少资金,百度并没有在目前的资料中披露。不过,百度披露了拟募集资金的用途,分为三个部分。
第一部分,百度拟用作持续科技投资,并且促进以人工智能为主的创新商业化。包括吸引及留用人才、通过开发更多AI能力、提升智能驾驶与其他增长计划的发展与商业化、投资AI芯片及扩展信息科技基础设施、收购及投资其他企业。
募投项目摘要数据来源:聆讯后资料集第二部分,百度拟用进一步发展百度移动生态,进一步实现多元变现。包括继续改善移动生态的功能及特点,以提高用户参与度;继续投资及购买更为动态及多元化的内容与服务;通过品牌及营销活动进一步扩展用户范围;进一步加强公司的垂直领域与小区产品。
第三部分,百度则是拟用作一般公司用途,比如补充流动资金等。

微信扫一扫打赏
支付宝扫一扫打赏